. Иногда просто "клевало мозга", иногда - по-серьёзному, когда из под встречного/попутного "татарина" летят добротные струи дорожных говен и нулевая видимость может обернуться дорогим и нежелательным кузовным ремонтом. В общем, все эти долгие годы зрел коварный план, о том как с небольшими затратами и головняком сделать из Таза Мерседес
. А если серьёзно, то сделать дворники, которые будут успевать очищать стекло.
), ну а если нет - значит буду справляться со сложностями самостоятельно
. А если серьёзно, то сделать дворники, которые будут успевать очищать стекло.
сменить трапецию неизвестного "китайского" производителя на штатную?
или просто смазать?
У меня такой проблемы нет.
.
Не знаю, купил новый моторчик и трапецию. Дворники летают по стеклу так, что первое время думал оторвуться
помню у друга на авео они в любой холод бодро елозят
слепая зона слева
слепая зона слева
форсунки омывателя от Volvo
Не бьеться номер
). Если кому потребуется, нарисую картинку где пилить и где сверлить.
.
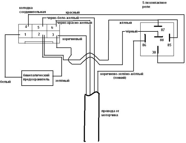
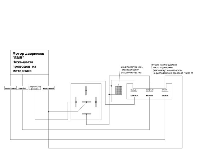
), мощность моторчика такова, что либо дворники поломает, либо оси посворачивает. Так что дополнительные толстые провода, которыми запараллелены штатные цепи, я поубираю ввиду абсолютной их ненужности.
питание трапеции приводил в порядок?
Едиственное чего не решил - это слепая зона слева.
Едиственное чего не решил - это слепая зона слева.
Колхозить привод от БМВ считаю делом не благодарным
поводки без дураццких крылышек
Вы не можете начинать темы
Вы не можете отвечать на сообщения
Вы не можете редактировать свои сообщения
Вы не можете удалять свои сообщения
Вы не можете голосовать в опросах
Вы можете вкладывать файлы
Вы можете скачивать файлы


