leband
На форуме 18 лет
Сообщения: 60
Авто: ВА3-2114 1.6 2007г.
Запаял huco, поставил.
Замеры на прогретой:
хх - 14.41
габ+ближний+птф+печка1скр. - 14.19
Мужики, спасибо за помощь
Suse
На форуме 15 лет
Сообщения: 13620
Откуда: Местный я...
Авто: 21154,2007г.в,"млечка",11183, Я7.2,ж0лтые шелески,гбо,->Лада Самара 3 "Кранты",16 ВЭ

вот и приехал старвольт от калины))) РН стал задирать мигом напряжение до 20 вольт) ЭБУ отключается
Suse писал(а):160300 т.км.
генератор штатный умер,будем ковырять позже.
Взамен поставлен Стартвольт 120 ампер ,калиновский.
14,0 стабильно вне зависимости от нагрузки,есть подозрение,что там стоит стоковый рн.
прошел 30 тык)) РН помер по ходу,напряжение задирает до 20 вольт мигом...
в него какое РН можно поставить безболезнено? Или у любого надо перепаивать клемки?
31 тысячу отходил)))
Suse
На форуме 15 лет
Сообщения: 13620
Откуда: Местный я...
Авто: 21154,2007г.в,"млечка",11183, Я7.2,ж0лтые шелески,гбо,->Лада Самара 3 "Кранты",16 ВЭ

Отличия изделия 845.3702 от изделия 844.3702 я не нашел, поставил 845.3702 изделие в гену старвольт

14,2 стабильно,на улице плюс 3
т808
На форуме 16 лет
Сообщения: 47918
Откуда: PODOLSK
Авто: ВАЗ 21093 МПСЗ
Suse писал(а):вот и приехал старвольт
Поощритель китайцев!
Suse
На форуме 15 лет
Сообщения: 13620
Откуда: Местный я...
Авто: 21154,2007г.в,"млечка",11183, Я7.2,ж0лтые шелески,гбо,->Лада Самара 3 "Кранты",16 ВЭ
))) Питерский он) катек то же китай и что?
т808
На форуме 16 лет
Сообщения: 47918
Откуда: PODOLSK
Авто: ВАЗ 21093 МПСЗ
Suse
На форуме 15 лет
Сообщения: 13620
Откуда: Местный я...
Авто: 21154,2007г.в,"млечка",11183, Я7.2,ж0лтые шелески,гбо,->Лада Самара 3 "Кранты",16 ВЭ
т808 писал(а):Индейское жилище!
Был я в тех дебрях и Лёха198 был...там не завода..корпуса только, и фуры с китайскими комплектующими...рабочие соирают из этого генеарторы и стартеры...печально все это..есть источники ,которым есть смысл верить... Так что не все так как кажется, может и наверно на конвер идет так, а в запчасти из фур)
т808
На форуме 16 лет
Сообщения: 47918
Откуда: PODOLSK
Авто: ВАЗ 21093 МПСЗ
Suse писал(а):Был я в тех дебрях и Лёха198 был...там не завода..корпуса только, и фуры с китайскими комплектующими...рабочие соирают из этого генеарторы и стартеры...печально все это..
Да уж!Тогда действительно печально!!!
А наш аккумуляторный завод уже больше 5-ти лет как бурьяном зарос.
Suse
На форуме 15 лет
Сообщения: 13620
Откуда: Местный я...
Авто: 21154,2007г.в,"млечка",11183, Я7.2,ж0лтые шелески,гбо,->Лада Самара 3 "Кранты",16 ВЭ
Suse
На форуме 15 лет
Сообщения: 13620
Откуда: Местный я...
Авто: 21154,2007г.в,"млечка",11183, Я7.2,ж0лтые шелески,гбо,->Лада Самара 3 "Кранты",16 ВЭ
SS 220 писал(а):Suse писал(а):
Сижу, думаю ....щетки сотруться и как их перепаивать или менять?
Это сколько же их надо тереть? Я свой регулятор снял на 110 тыс, так щеток еще минимум на столько же хватит.
отстоял он 100 тыщ,щеткам хана и кольцам)) кольцам было уже 35 тык
mirllall
Забанен
На форуме 9 лет
Сообщения: 2
Лысик
На форуме 12 лет
Сообщения: 12151
Откуда: г. Иваново - поля между Дмитровом и С.Посадом
Авто: 2108 1,3 карб 89г.в.,почти сток,только чуть лучше+К2 Кросс 16 дыр+К1 люкс хэтч 16кл с навигацией
mirllall писал(а):Скажите из этого
Ты сам собрался схему РН собирать?!
mirllall писал(а): для регулирования напряжения генератора
Модель генератора не озвучена
т808
На форуме 16 лет
Сообщения: 47918
Откуда: PODOLSK
Авто: ВАЗ 21093 МПСЗ
mirllall писал(а):из этого что может подойти для регулирования напряжения генератора
Ничего.
mirllall писал(а):Что можно выбрать?
Все уже выбрано здесь:
http://www.autolada.ru/viewtopic.php?t=336833
mirllall !
Модель авто в профиль занеси.
Лысик
На форуме 12 лет
Сообщения: 12151
Откуда: г. Иваново - поля между Дмитровом и С.Посадом
Авто: 2108 1,3 карб 89г.в.,почти сток,только чуть лучше+К2 Кросс 16 дыр+К1 люкс хэтч 16кл с навигацией
Гена 9402.3701 КЗАТЭ, РН ВТН 9333.3702-04, два раза при длительном простое на хх(20-30минут) напряжение падало до напряжения АКБ (12,4-12,6В, в зависимости как быстро это замечал), контрольная лампа при этом не горела. Из потребителей-только печка в 1. Кто-нибудь сталкивался с таким? Глушишь двс, запускаешь, напряжение нормальное становится.
Andrey163
На форуме 18 лет
Сообщения: 18564
Откуда: Самара - Сердце России
Авто: KS0Y5-42-02K 173ткм
Диод в мосту походу один гавкается
TDream
На форуме 13 лет
Сообщения: 4790
Откуда: Юго-восток Украины
Авто: 21063>110218>210994> Renault Stepway 1,5dСi 2020
Лысик
БАТЭ 90А и ВТН 9111.3702. Первый РН выкинул через пол-года, из-за заскоков на ходу за 15В. После перезапуска некоторое время напруга в норме.
Второй уже пять лет трудится без претензий.
Глюки, они такие глюки...
Лысик
На форуме 12 лет
Сообщения: 12151
Откуда: г. Иваново - поля между Дмитровом и С.Посадом
Авто: 2108 1,3 карб 89г.в.,почти сток,только чуть лучше+К2 Кросс 16 дыр+К1 люкс хэтч 16кл с навигацией
Andrey163 писал(а):Диод в мосту походу один гавкается
Ага, с Энергомашем работает без нареканий, а тут выкобенивается
TDream писал(а):Глюки, они такие глюки...

бывает просто оставляю заведенной не на долго..не очень приятная ситуация..
Лысик
На форуме 12 лет
Сообщения: 12151
Откуда: г. Иваново - поля между Дмитровом и С.Посадом
Авто: 2108 1,3 карб 89г.в.,почти сток,только чуть лучше+К2 Кросс 16 дыр+К1 люкс хэтч 16кл с навигацией
прочитал тему
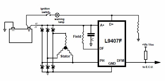
и запутался в 3х соснах.. микросхема L9470F
Развернуть
http://www.st.com/content/ccc/resource/technical/document/datasheet/69/ef/05/2b/fb/57/45/c1/CD00003201.pdf/files/CD00003201.pdf/jcr:content/translations/en.CD00003201.pdf
Вопросы по подключению возникли,особенно куда щетки подключать.
РН вешаю на фазу, GND на корпус генератора, это всё понятно. На D+ провод после лампы приборки(возбуждение) и всё, часть справа отбрасываем? с DF провод на одну щетку, со второй щетки выход на А+ ( В+ генератора), верно? А DFM вообще не понял куда подключать..
| l9407f.jpg |
| Описание: |
|
| Размер файла: |
22.23 KB |
| Просмотрено: |
277 раз(а) |

|
Сохатый
На форуме 15 лет
Сообщения: 6429
Авто: 21099i; Я5.1.1; j5v13i02; Mul-nics X140
Лысик писал(а):А DFM вообще не понял куда подключать..
На ЭБУ. Туда идут импульсы с ключа обмотки возбуждения, и когда коэффициент заполнения достигает единицы, ЭБУ принимает решение об увеличении оборотов двигателя т.к. большего от генератора при данных оборотах уже не выжмешь.
Лысик
На форуме 12 лет
Сообщения: 12151
Откуда: г. Иваново - поля между Дмитровом и С.Посадом
Авто: 2108 1,3 карб 89г.в.,почти сток,только чуть лучше+К2 Кросс 16 дыр+К1 люкс хэтч 16кл с навигацией
Сохатый
Остальное я всё верно написал? правую часть после D+ вообще откидываем?
Сохатый писал(а):На ЭБУ. Туда идут импульсы с ключа обмотки возбуждения, и когда коэффициент заполнения достигает единицы, ЭБУ принимает решение об увеличении оборотов двигателя т.к. большего от генератора при данных оборотах уже не выжмешь.
Понятно..значит с карбом он просто висеть будет без дела.
ИНФОРМАЦИЯ ПО ИКОНКАМ И ВОЗМОЖНОСТЯМ
Вы не можете начинать темы
Вы не можете отвечать на сообщения
Вы не можете редактировать свои сообщения
Вы не можете удалять свои сообщения
Вы не можете голосовать в опросах
Вы можете вкладывать файлы
Вы можете скачивать файлы