coramba
На форуме 6 лет
Сообщения: 14
Откуда: Москва
Помогите советом. Живу постоянно за городом в подмоскоье. Машина Тойота Рав-4 2005г стоит на участке под продуваемым навесом. Живу вдвоём с сестрой - обе пенсионерки. Вопрос: Таскать АКБ домой для подзарядки мне тяжело, но я слышала что есть устройство ждя подзарядки АКБ малым током, вернее не подзарядка самой АКБ а подпитка потребителей - магнитола, сигнализация и т.д которые высасывают батарею. Зарядка у меня полностью автомат Зубр профессионал но там нет специального режима компенсации саморазряда АКБ . У меня под навесом есть защищённая розетка. Хотелось бы при температуре -10, -15 не ниже подключать такое устройство дней на 5 хотя бы со сверх малым зарядом. Что посоветуете, спецы?
NAUexx
Модератор
На форуме 16 лет
Сообщения: 16542
Откуда: Ивановская область
Авто: 2111, 1.5L 8V, Я5.1.1, 2004; 21043, 1993, была...
Я так понимаю, что самосборку не предлагать?
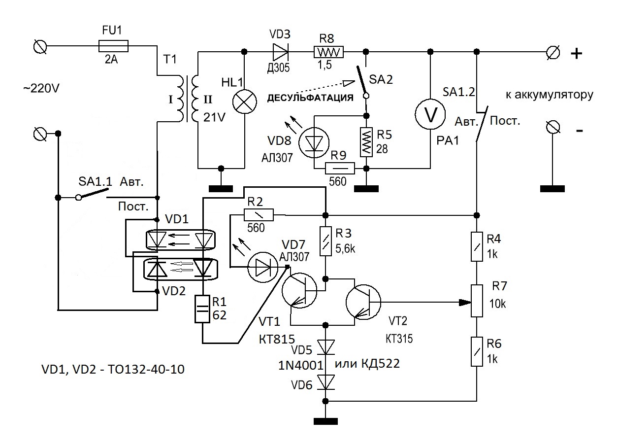
А то у меня уже лет 20-ть верой и правдой, без поломок работает автомат, схема которого на картинке ниже. Подвешиваю на аккум прямо на авте и могу хоть на год про него забыть, т.с. ставлю на содержание. При достижении определённого напряжения (14.4 Вольт) он отключает заряд. При падении уж и не помню до скольки - сам включает заряд, короче, следит за аккумом. Всё автоматически, регулировок никаких не требует. Если аккум был заряжен, то и ток заряда (а значит и потребления из сети) будет минимален. Кроме того, имеет возможность "поднять" не сильно убитый сульфатацией аккум.
Зар_Десулфат_Автомат_Мод.jpg |
Описание: |
|
Размер файла: |
160.59 KB |
Просмотрено: |
217 раз(а) |

|
coramba
На форуме 6 лет
Сообщения: 14
Откуда: Москва
,,Подвешиваю на аккум прямо на авте и могу хоть на год про него забыть, т.с. ставлю на содержание.,, а от куда эта штука берёт питание? Я пишу о том что приехал домой поставил машину на участке под навес и подключаешь устройство к клеммам АКБ и к питанию 220 ( под навесом у меня смонтирован ящик с розеткой 220) А Вы что имеете ввиду?
т808
На форуме 15 лет
Сообщения: 47919
Откуда: PODOLSK
Авто: ВАЗ 21093 МПСЗ
coramba писал(а):Хотелось бы при температуре -10, -15 не ниже подключать такое устройство дней на 5 хотя бы со сверх малым зарядом. Что посоветуете,
Вариантов несколько.
Можно приобрести ЗУ с длительным буферным режимом,
либо простейший адаптер-зарядник,имеющий на выходе стабилизированное напряжение 13,8-14,2 вольта.
NAUexx
Модератор
На форуме 16 лет
Сообщения: 16542
Откуда: Ивановская область
Авто: 2111, 1.5L 8V, Я5.1.1, 2004; 21043, 1993, была...
coramba писал(а):А Вы что имеете ввиду?
Именно это и имею ввиду.
coramba писал(а):приехал домой поставил машину на участке под навес и подключаешь устройство к клеммам АКБ и к питанию 220 ( под навесом у меня смонтирован ящик с розеткой 220)
На схеме же нарисовано откуда сиё устройство берёт питание.
Слева вверху между двумя перечёркнутыми кружочками стоит значок "переменка 220 Вольт". Это означает, что устройство включается в эту Вашу розетку 220 на ящике.
Вы покажите эту схему какому-нить пионэру из радиокружка, он его Вам за пару уроков соберёт и выйдет, я думаю, гораздо дешевле, чем любой аналогичный магазинный автомат.
PS: до меня дошло...

Вас смутил термин "подвешиваю"...
Ничего и никуда я, естественно, не подвешиваю, это слэнг. СтоИт в гараже эдакая коробочка 30х12х20 см. От неё провод с вилкой в розетку 220 и пара проводов с "крокодилами" (это зажимы такие) к аккумулятору. Открываю капот машины, "подвешиваю" крокодилы на клеммы аккумулятора, включаю в сеть 220V и благополучно забываю про аккум.
coramba
На форуме 6 лет
Сообщения: 14
Откуда: Москва
термин "подвешиваю"... не смутил, Вы полностью ответили на мой вопрос.
NAUexx
Модератор
На форуме 16 лет
Сообщения: 16542
Откуда: Ивановская область
Авто: 2111, 1.5L 8V, Я5.1.1, 2004; 21043, 1993, была...
Да, забыл сказать...
Клеммы авто с аккума не снимаю, т.е. бортсеть не обесточиваю, цепляю крокодилы прямо к ним. И прикрываю капот, но не до срабатывания запорного устройства, а только чтоб прикрыть, не передавив провода крокодилов. Последнее актуально именно в Вашем случае, ибо авта стоит под продуваемым навесом и под открытый капот может надуть чего-нить. Кстати, Вам нужно будет озаботится ещё и тем, чтоб вода не попадала на "волшебную" коробочку, но не "закутывать" её в полиэтиленовый мешок, ибо ей нужен теплоотвод, т.к. в процессе работы она может нагреваться.
coramba
На форуме 6 лет
Сообщения: 14
Откуда: Москва
С этим ( продуванием) у меня всё в порядке! Напротив в 1.5 м забор 3м высотой с сеткой синтетической мелкоячеистой что полностью исключает задувание под капот снега и дождя! То есть, ,,волшебная коробочка,, будет полностью защищена от осадков, кроме холода! Да и здесь, я как адекватный человек, понимаю что минусовая температура не может быть бесконечной, хотя бы до -20 градусов подпитка уже на много облегчит жизнь.
Maxno_73
На форуме 13 лет
Сообщения: 52
Откуда: Кривой Рог
Авто: 2107
Можно взять любой источник питания с напряжением выше напряжения АК и подключить его через токоограничительный резистор. Сопротивление резистора подобрать, что бы ток был 0,1 - 0,3 А. Как вариант БП с ноутбука на 19 В. Таким током АК не закипит и не перезарядится, да и паять ничего не нужно.
coramba
На форуме 6 лет
Сообщения: 14
Откуда: Москва
Как вариант БП с ноутбука на 19 В. Таким током АК не закипит и не перезарядится, да и паять ничего не нужно. А как к нему крокодилы приделать и это единственное что надо будет сделать из доработок к БП.
,,подключить его через токоограничительный резистор,, - я так понимаю резистор надо впаять в корпус БП?
,,Сопротивление резистора подобрать, что бы ток был 0,1 - 0,3 А,, а как подобрать что бы коробочка не грелась, я знаю что по формуле рассчитывается, но сама не соображу. Привожу характеристики БП.
Код производителя
AS4519040135FK
Разъём подключения
4.0x1.35mm
Макс. ток
2.37 А
Выходное напряжение
19 В
Выходная мощность
45 Вт
Номинальное (входное) напряжение
100-240 В
84014954.jpg |
Описание: |
|
Размер файла: |
35.35 KB |
Просмотрено: |
192 раз(а) |

|
coramba
На форуме 6 лет
Сообщения: 14
Откуда: Москва
Нашла устройство для поддержания батареи в заряж. состоянии, работает при -20 градусах. Не надо ничего доделывать и переделывать! Цена 1.200р.
Добавлено спустя 3 минуты 39 секунд:
Написано - ёмкость до 20А часов - это ёмкость заряжаемой батареи? У меня батарея 60Ач, подойдёт такая зарядка?
MotorCharger 612 Robiton.jpg |
Описание: |
|
Размер файла: |
134.42 KB |
Просмотрено: |
198 раз(а) |

|
MotorCharger 612 Robiton..jpg |
Описание: |
|
Размер файла: |
126.17 KB |
Просмотрено: |
211 раз(а) |

|
п1627кк
На форуме 7 лет
Сообщения: 960
Откуда: Краснодар
Авто: ВАЗ 2108 1985г.в.-> ВАЗ 21134 2010г.в., E3, АВТЭЛ М73, БК Comfort X114.
coramba писал(а):У меня батарея 60Ач, подойдёт такая зарядка?
coramba, для поддержания заряда АКБ идеально подойдет.
Использовать в режиме "Фаза заряда малым током".
NAUexx
Модератор
На форуме 16 лет
Сообщения: 16542
Откуда: Ивановская область
Авто: 2111, 1.5L 8V, Я5.1.1, 2004; 21043, 1993, была...
coramba, нормально... и ценник на удивление вменяемый.
Уж насколько надёжен будет в работе...
Меня только одно смущает - напряжения быстрого заряда...
Я никак не одуплю. как можно 12-ти вольтовый аккумулятор зарядить напряжением 7,5 Вольт?

Да ещё и быстро...
Или опечатка, или я - китайский лётчик.
И ещё пара моментов:
1. Бабайка должна использоваться только внутри помещений, класс защиты IP60, пыленепроницаемый... а не влагозащищённый. Т.е. при работе на улице внутри корпуса может образовываться конденсат.
2. Не подключайте сиё устройство к своему аккумулятору, если он будет сильно разряжен. Т.е. сначала зарядите аккум от другого источника, а уж потом, т.с. для "поддержки штанов" можно подвесить и сиё чудо.
п1627кк
На форуме 7 лет
Сообщения: 960
Откуда: Краснодар
Авто: ВАЗ 2108 1985г.в.-> ВАЗ 21134 2010г.в., E3, АВТЭЛ М73, БК Comfort X114.
NAUexx писал(а):Или опечатка
Эт точно.
NAUexx
Модератор
На форуме 16 лет
Сообщения: 16542
Откуда: Ивановская область
Авто: 2111, 1.5L 8V, Я5.1.1, 2004; 21043, 1993, была...
п1627кк писал(а):Эт точно.
Значит очередная китайская поделка от дядюшки Ляо...
Я б не рискнул оставить авту под ним без присмотра... хотя бы первое время.
coramba
На форуме 6 лет
Сообщения: 14
Откуда: Москва
Огромное Вам спасибо за советы, меня саму смущает идея подпитки батареи - уж очень опасно
самовозгорание, хотя по характеристикам интеллектуальное устройсто с защитой от перегрева и переплюсовки. К сожалению даже наши разработки сейчас делаются в Китае. Наверно надо купить новый АКБ и похоронить эту идею, а паралельно, не спеша искать девайс с классом влаго защиты, кстати не подскажите какая должна быть маркировка. В руководстве этого прибора написано что им можно работать при -20 градусов, что меня и обрадовало.
Maxno_73
На форуме 13 лет
Сообщения: 52
Откуда: Кривой Рог
Авто: 2107
По поводу БП от ноутбука. У него напряжение 19 в, нужно для АБ 14 в (примерно). Погасить нужно 5 в. Для тока 0.1 а это 50 Ом. Минус от БП на минус АБ, плюс от БП на резистор от 30 до 50 Ом мощностью 1-2 Вт, второй вывод резистора на плюс АБ. Плюс и минус от БП можно взять или откусив разъем, или подключиться к нему через ответный из радиотоваров, но тогда без паяльника ни как(((.
coramba
На форуме 6 лет
Сообщения: 14
Откуда: Москва
Maxno_73 спасибо за подробное разьяснение, но я к сожалению не соответствую по своим знаниям разговору такого уровня - я пенсионерка волею судьбы вынужденная крутиться одна и пытаюсь облегчить себе жизнь при помощи всяких примочек. А за уважение спасибо!
т808
На форуме 15 лет
Сообщения: 47919
Откуда: PODOLSK
Авто: ВАЗ 21093 МПСЗ
coramba писал(а):Наверно надо купить новый АКБ и похоронить эту идею,
Новая АКБ будет точно также разряжаться,как и прежняя.
coramba писал(а):смущает идея подпитки батареи - уж очень опасно
самовозгорание,
1.Померить ток утечки АКБ.
2.Проверить правильность подключения магнитолы с сигнализацией.
3.Работу блока энергосбережения.
Исходя из результатов,подобрать по хар-кам необходимую солнечную батарею.
Разместить ее например в салоне на торпеде.
Подсоединить к постоянно включенному питанию,например гнезду прикуривателя и.....
забыть о проблеме АКБ лет на десять!
NAUexx
Модератор
На форуме 16 лет
Сообщения: 16542
Откуда: Ивановская область
Авто: 2111, 1.5L 8V, Я5.1.1, 2004; 21043, 1993, была...
т808 писал(а):Исходя из результатов,подобрать по хар-кам необходимую солнечную батарею.
Разместить ее например в салоне на торпеде.
Подсоединить к постоянно включенному питанию,например гнезду прикуривателя и.....
забыть о проблеме АКБ лет на десять!
Аха... Солнечную батарею на торпеде... да ещё и под навесом.
И какова её эффективность будет, особенно ночью, да ещё и зимой?
И чой-та производители авто не додумались до столь простой идеи?
Или это ты так пошутил?
coramba, есть ещё вполне вменяемый вариант: купить не зарядное, а ПУСКО-зарядное устройство. Его не надо постоянно держать включённым в сеть. Оставляете свой авто под навесом, как и делали раньше. После долгой стоянки, минут за 5-10 перед запуском мотора подцепляете его к аккуму в режиме "ЗАРЯД" и включаете в сеть 220... пьёте чай или загружаете машину. Перед самым запуском мотора переключаете устройство в режим "Пуск" и заводите мотор. Как только мотор завёлся, отключаете устройство, закрываете капот и в путь. Только, если авто слишком долго стояло под навесом и аккум сильно разрядился, то надолго не глушите двигатель, иначе потом можно не завестись. Время простоя с заглушенным мотором будет сильно зависеть от времени работы мотора от момента запуска, до момента глушения двигателя. Чем больше "от и до", тем дольше можно простоять с заглушенным мотором.
п1627кк
На форуме 7 лет
Сообщения: 960
Откуда: Краснодар
Авто: ВАЗ 2108 1985г.в.-> ВАЗ 21134 2010г.в., E3, АВТЭЛ М73, БК Comfort X114.
coramba, авто ежедневно используется или один раз в неделю?
coramba
На форуме 6 лет
Сообщения: 14
Откуда: Москва
Только раз в неделю да и то 15км в одну сторону и 15км обратно. Пускозарядное не подходит для моих целей - оно решает проблему пуска двигателя, а я зочу решить проблему недозаряда АКБ, перспектива накатывать впустую км для зарядки АКБ меня не устраивает. А вот устройство, выполняющее функцию компенсатора тока разряда АКБ решило бы эту проблему. Беда в том что мой зарядник Зубр Профессионал полностью автоматическое устройство имеет эту функцию, но он не предназначен для работы на улице при отрицательных температурах и большой влажности.У Зу для батарей ROBITON MotorCharger 612 ( каринка постом выше) по паспорту может работать при -20 градусах, но внимательный форумчанин заметил и написал мне :,, Бабайка должна использоваться только внутри помещений, класс защиты IP60, пыленепроницаемый... а не влагозащищённый. Т.е. при работе на улице внутри корпуса может образовываться конденсат.,, Вопрос в том найти устройство которое имеет нужный класс защиты и выполняет только одну функцию: буферный режим хранения акб
Я даже хочу удлиннить провода сего девайса для того что бы он ни в коем случае не находился под капотом а был бы под навесом в метре от машины в проветриваемом металлическом ящике что бы на него ничего из снега и дождя не попало. Вот нашла Устройство защищает аккумулятор как от частичного так и от полного разряда (забыли выключить фары, габаритные огни, музыку и т.п. и в том числе если утечку тока дает проблема с электропроводкой, короткие замыканий).
Стоит правда 3800 что считаю очень дорого и для моих целей не подходит, тк просто при разряде батарей до 50% просто отключает питание что бы дальше разряд не происходил. Мне это не подходит
3e3b455318d904b47afc209d483e6c0b (1).jpeg |
Описание: |
|
Размер файла: |
69.28 KB |
Просмотрено: |
204 раз(а) |

|
NAUexx
Модератор
На форуме 16 лет
Сообщения: 16542
Откуда: Ивановская область
Авто: 2111, 1.5L 8V, Я5.1.1, 2004; 21043, 1993, была...
coramba, проблема в том, что авта на улице...
Попробуйте таки купить Робитончика. Вроде не дорого...
Только провода к аккуму удлините, чтоб подальше от авты был, если уж пыхнет, так только он. Розетка то на ящике хоть под защитой? Имею в виду автомат, отключающий от перегрузки по току. А лучше - дифф.автомат, но это "земля" нужна будет хорошая в розетке.
И не забудьте про это:
NAUexx писал(а):2. Не подключайте сиё устройство к своему аккумулятору, если он будет сильно разряжен. Т.е. сначала зарядите аккум от другого источника, а уж потом, т.с. для "поддержки штанов" можно подвесить и сиё чудо.
И ещё, вот
тут, есть
такая тема. По идее, согласно
правил форума, Вы бы должны свой вопрос задавать в ней или в любой другой похожей. Вы её почитайте, может из того, что там обсуждалось и Вам чего-нибудь таки подойдёт.
coramba
На форуме 6 лет
Сообщения: 14
Откуда: Москва
Большое Вам спасибо, обязательно почитаю, а ящик у меня собран по всем правилам: заземление, уличный стабилизатор, дифавтомат вместо тех поставлю. В ящике 3 розетки из резины влагозащищённые - все заземлены.
Добавлено спустя 2 минуты 34 секунды:
Сам ящик
Навес.jpg |
Описание: |
|
Размер файла: |
339.26 KB |
Просмотрено: |
189 раз(а) |

|
Ящик0.jpg |
Описание: |
|
Размер файла: |
191.73 KB |
Просмотрено: |
184 раз(а) |

|
NAUexx
Модератор
На форуме 16 лет
Сообщения: 16542
Откуда: Ивановская область
Авто: 2111, 1.5L 8V, Я5.1.1, 2004; 21043, 1993, была...
coramba писал(а):Большое Вам спасибо
Да вроде не за что ещё пока... проблема то не решена.
Вот смотрите... Покупаете Робитон и кладёте его на свободное место в Вашем ящике. Удлиняете провода провода до аккума и просовываете их через левую свободную заглушку внизу ящика. Конечно, желательно бы в одном из этих проводов установить предохранитель Ампер на 5. Но, возможно, он уже есть внутри Робитона.
Когда нужно, открываете капот, подключаете крокодилы к аккуму, прикрываете капот, открываете Ваш ящик, включаете в розетку провод от Робитона, запускаете его, закрываете ящик. Фсё!
ИНФОРМАЦИЯ ПО ИКОНКАМ И ВОЗМОЖНОСТЯМ
Вы не можете начинать темы
Вы не можете отвечать на сообщения
Вы не можете редактировать свои сообщения
Вы не можете удалять свои сообщения
Вы не можете голосовать в опросах
Вы можете вкладывать файлы
Вы можете скачивать файлы